Gruppbygge LED är ni med?
Hej.
Jag har byggt 6 st LED lampor 2 olika modeller på drivare.
Nu är jag sugen på att vattenskära ut alla plåtdetaljer.
Problemet är att det kostar en del.....
Jag skulle kunna sälja huset med hjälmfäste & styrfäste för 25,4 & 31,8 mm styre.
För 500:-
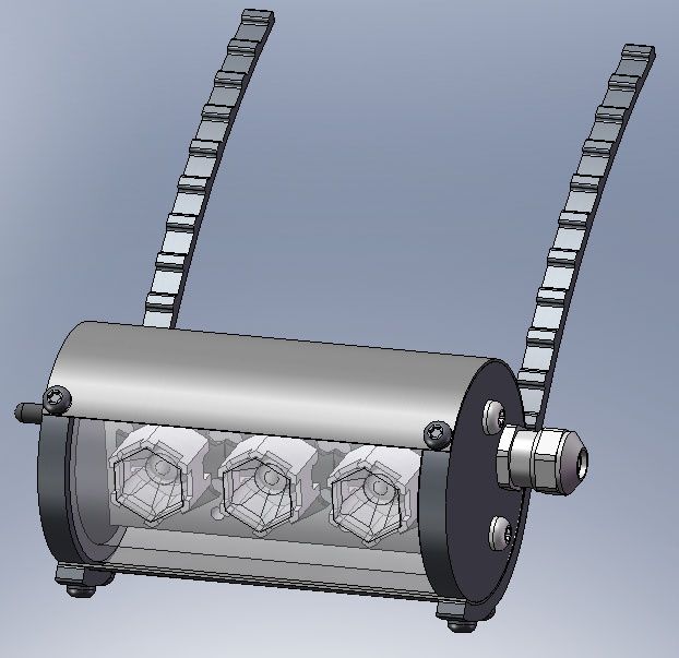
Här är en prototyp.
Lite Modeller.
Så kan ni bygga själva med valfria dioder/drivare man får delar för runt 600:-
Batterier går att använda lite olika beroende på drivsteget men minimum är nog 8 st AA 2500mAh.
Men det kräver att många är med.
Hur många är intresserade?.
Kolla även på
http://hem.bredband.net/tommyeriksson5/ny_sida_1.htm
/Tommy
Jag har byggt 6 st LED lampor 2 olika modeller på drivare.
Nu är jag sugen på att vattenskära ut alla plåtdetaljer.
Problemet är att det kostar en del.....
Jag skulle kunna sälja huset med hjälmfäste & styrfäste för 25,4 & 31,8 mm styre.
För 500:-
Här är en prototyp.
Lite Modeller.
Så kan ni bygga själva med valfria dioder/drivare man får delar för runt 600:-
Batterier går att använda lite olika beroende på drivsteget men minimum är nog 8 st AA 2500mAh.
Men det kräver att många är med.
Hur många är intresserade?.
Kolla även på
http://hem.bredband.net/tommyeriksson5/ny_sida_1.htm
/Tommy

